Структура - 1 Опис
Управување со паркот
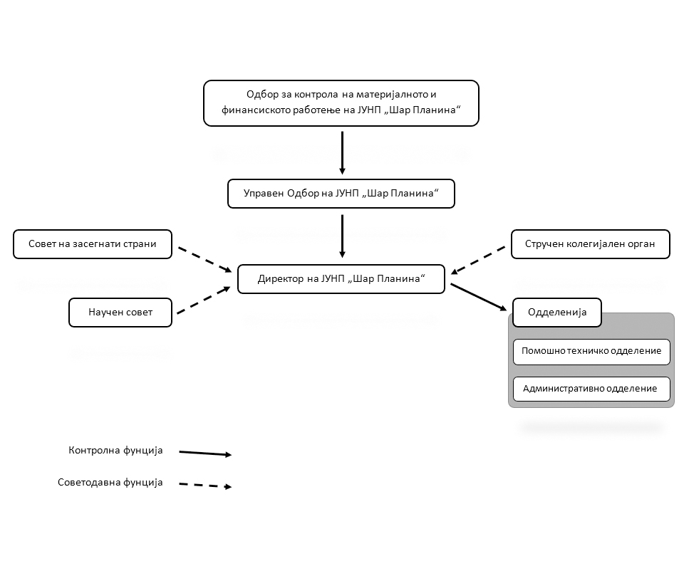
Со паркот управува Јавна Установа Национален парк Шар планина која со својот стручен и професионален кадар се грижи за природното наследство во паркот и управува со истото. Структурата на управување на паркот ги вклучува следниве тела:
- Управен одбор;
- Работодавен орган;
- Стручен колегијален орган;
- Одбор за контрола на материјално-финансиско работење.
Според Правилникот за внатрешната организација на ЈУНПШП, установата има четири организациони единици – одделенија и тоа:
- Одделение за правни, економски и општи работи;
- Одделение за заштита на природата;
- Одделение за одржливо користење на природните ресурси;
- Одделение за алтернативни активности и еколошка едукација.
Структура - 1 Опис
Органограм
Внатрешната структура на Установата е прикажана на органограмот