Skip to main content
Dyslexic
Contrast
Invert
Text decrease
Text reset
Text increase
Disable animations
МК
AL
EN
Барај (ALB)
Kërko
Kërko
Toggle navigation
МК
AL
EN
ГЛАВНО МЕНИ
Parku
Struktura menaxhuese
Punonjësit
Dokumentet
Info
Lajme
Njoftime
Mediat
Foto galeria
Video galeria
Kontakt
Структура - 1 Опис
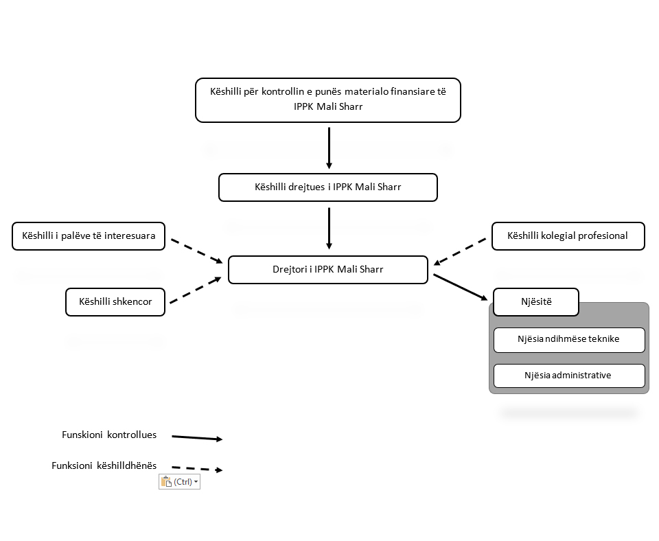
Organogram
Struktura e brendshme e institucionit është e shfaqur në organogram